
UI / UX & Interaction Design
Emotive Storyliving — VR UX for Cultural Heritage
A VR-based UX project developed as a Master’s thesis at Sapienza University, combining immersive interaction design with a physical cultural artifact.
Year :
2026
Industry :
Tech
Client :
Sapienza University of Rome
Project Duration :
9 Months



Project Overview :
Master’s Thesis · Sapienza University of Rome
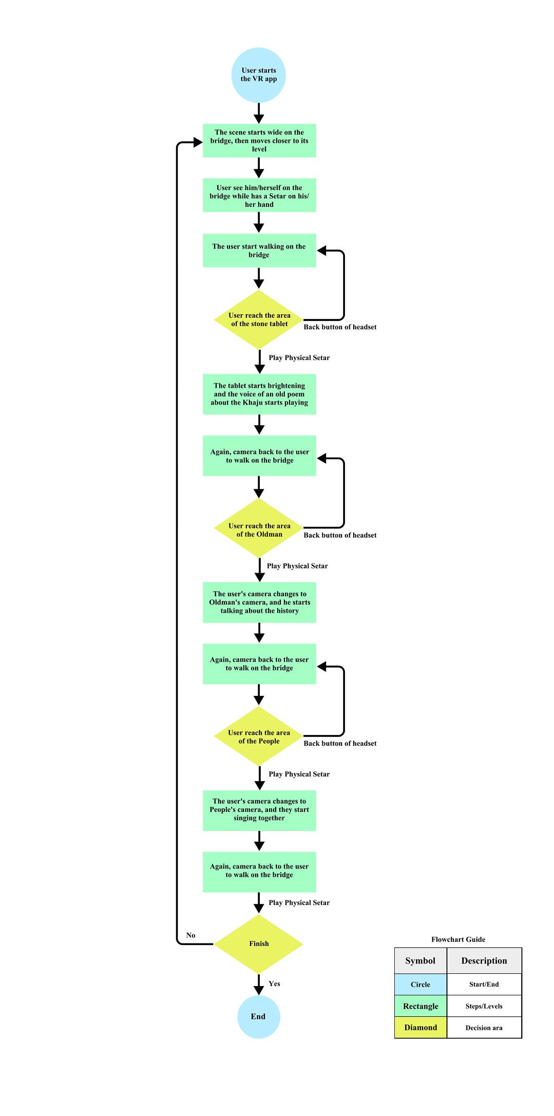
Emotive Storyliving is a VR experience designed to create emotional and embodied engagement with cultural heritage.
Developed as my Master’s thesis at Sapienza University of Rome, the project reimagines Khaju Bridge in Isfahan as an interactive, multisensory experience where users actively participate rather than passively observe.




UX Research & Experience Design :
Research-driven VR UX

The experience was designed using a Research through Design (RtD) methodology, combining field research, ethnography, and scenario-based design.

I conducted on-site research at Khaju Bridge, collecting visual, sound, and narrative data, and translated these insights into personas, experience flows, and embodied interaction scenarios for VR.



Interaction, UI & Immersive Design in VR :
Interaction & Interface Design for VR

The project explores UI and interaction design beyond screens, focusing on embodied UX in VR.
Users interact with the environment through sound, gesture, and a physical instrument, triggering visual, auditory, and narrative feedback. Interface elements were designed to remain minimal, allowing interaction and atmosphere to guide the experience rather than traditional menus or overlays.

Mixed Reality & Tangible Interaction :
Tangible & Mixed Reality Interaction

To strengthen presence and emotional engagement, the experience integrates a physical Setar instrument connected to the virtual environment.

The tangible interaction transforms users from observers into participants, reinforcing authenticity, agency, and emotional connection through synchronized physical and virtual feedback.
More Projects
UI / UX & Interaction Design
Emotive Storyliving — VR UX for Cultural Heritage
A VR-based UX project developed as a Master’s thesis at Sapienza University, combining immersive interaction design with a physical cultural artifact.
Year :
2026
Industry :
Tech
Client :
Sapienza University of Rome
Project Duration :
9 Months



Project Overview :
Master’s Thesis · Sapienza University of Rome
Emotive Storyliving is a VR experience designed to create emotional and embodied engagement with cultural heritage.
Developed as my Master’s thesis at Sapienza University of Rome, the project reimagines Khaju Bridge in Isfahan as an interactive, multisensory experience where users actively participate rather than passively observe.




UX Research & Experience Design :
Research-driven VR UX

The experience was designed using a Research through Design (RtD) methodology, combining field research, ethnography, and scenario-based design.

I conducted on-site research at Khaju Bridge, collecting visual, sound, and narrative data, and translated these insights into personas, experience flows, and embodied interaction scenarios for VR.



Interaction, UI & Immersive Design in VR :
Interaction & Interface Design for VR

The project explores UI and interaction design beyond screens, focusing on embodied UX in VR.
Users interact with the environment through sound, gesture, and a physical instrument, triggering visual, auditory, and narrative feedback. Interface elements were designed to remain minimal, allowing interaction and atmosphere to guide the experience rather than traditional menus or overlays.

Mixed Reality & Tangible Interaction :
Tangible & Mixed Reality Interaction

To strengthen presence and emotional engagement, the experience integrates a physical Setar instrument connected to the virtual environment.

The tangible interaction transforms users from observers into participants, reinforcing authenticity, agency, and emotional connection through synchronized physical and virtual feedback.
More Projects
UI / UX & Interaction Design
Emotive Storyliving — VR UX for Cultural Heritage
A VR-based UX project developed as a Master’s thesis at Sapienza University, combining immersive interaction design with a physical cultural artifact.
Year :
2026
Industry :
Tech
Client :
Sapienza University of Rome
Project Duration :
9 Months



Project Overview :
Master’s Thesis · Sapienza University of Rome
Emotive Storyliving is a VR experience designed to create emotional and embodied engagement with cultural heritage.
Developed as my Master’s thesis at Sapienza University of Rome, the project reimagines Khaju Bridge in Isfahan as an interactive, multisensory experience where users actively participate rather than passively observe.




UX Research & Experience Design :
Research-driven VR UX

The experience was designed using a Research through Design (RtD) methodology, combining field research, ethnography, and scenario-based design.

I conducted on-site research at Khaju Bridge, collecting visual, sound, and narrative data, and translated these insights into personas, experience flows, and embodied interaction scenarios for VR.



Interaction, UI & Immersive Design in VR :
Interaction & Interface Design for VR

The project explores UI and interaction design beyond screens, focusing on embodied UX in VR.
Users interact with the environment through sound, gesture, and a physical instrument, triggering visual, auditory, and narrative feedback. Interface elements were designed to remain minimal, allowing interaction and atmosphere to guide the experience rather than traditional menus or overlays.

Mixed Reality & Tangible Interaction :
Tangible & Mixed Reality Interaction

To strengthen presence and emotional engagement, the experience integrates a physical Setar instrument connected to the virtual environment.

The tangible interaction transforms users from observers into participants, reinforcing authenticity, agency, and emotional connection through synchronized physical and virtual feedback.





